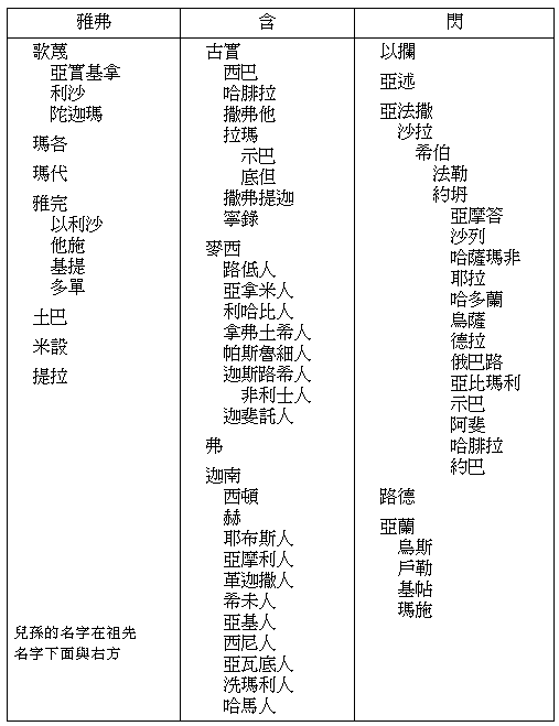
表 根据创十记载的列国名单

  根据创十记载的列国名单,列出挪亚的儿子闪、含、雅弗的后裔。